| 西部金投丨政策性开发性金融工具的运作模式、资金投向、申报指引(附案例) |
| 发布时间:2023-04-21 | 浏览量:0 |
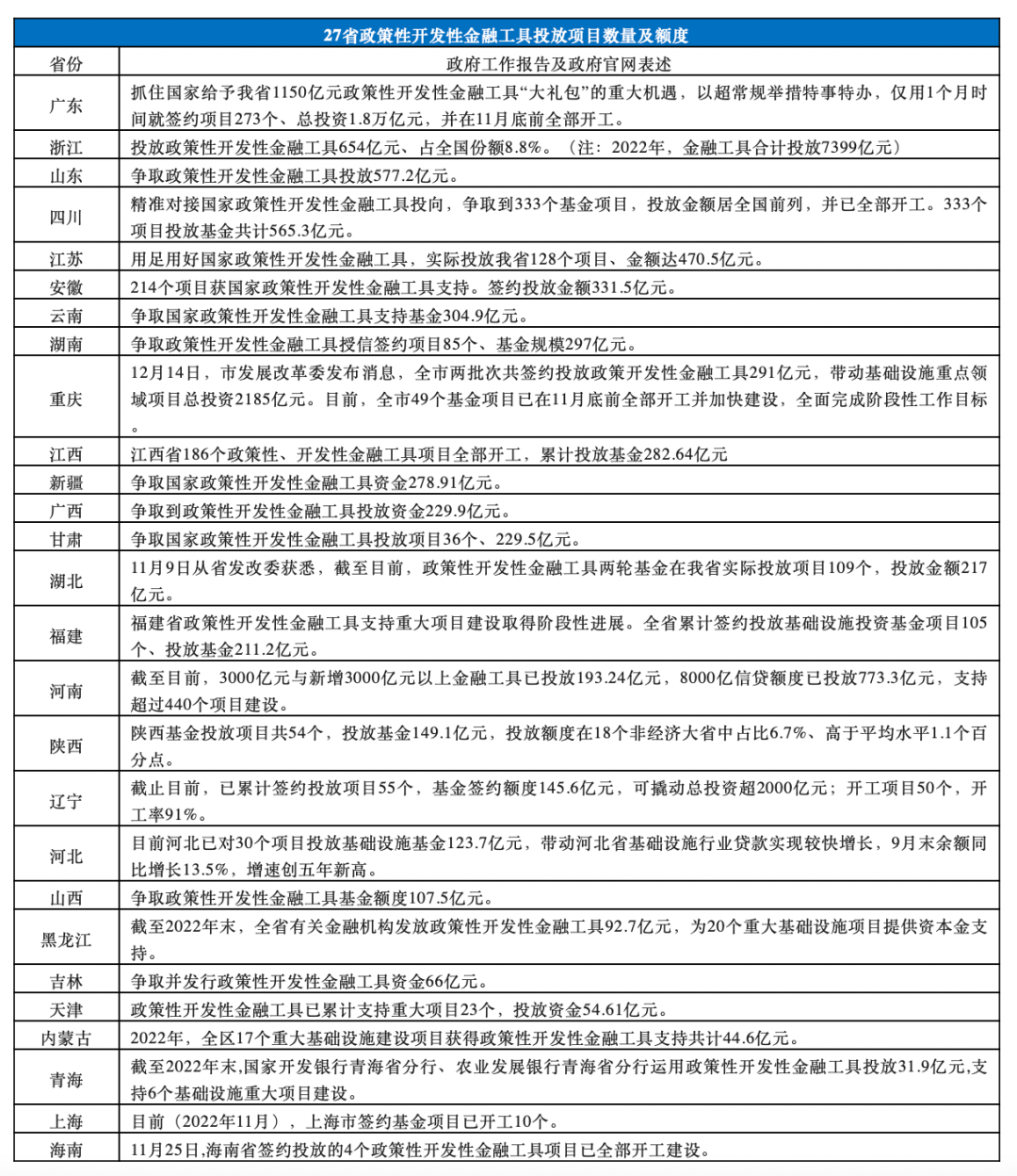
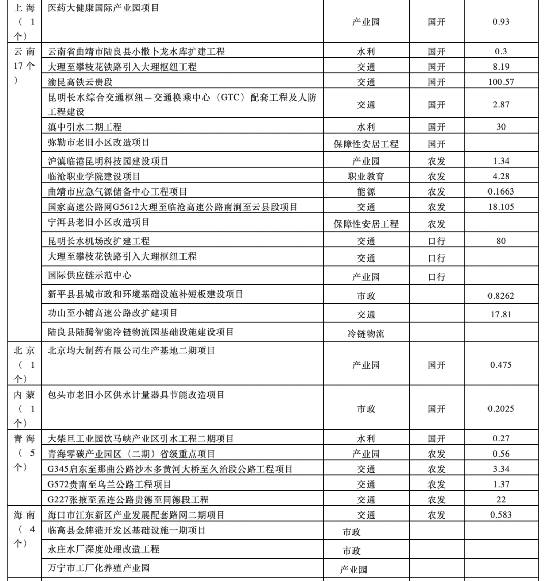
2022年以来,为积极扩大有效投资,助力稳定宏观经济大盘,按照党中央、国务院部署,国家发展改革委会同有关部门和单位,依托推进有效投资重要项目协调机制,统筹实施政策性开发性金融工具等系列投资政策,有效弥补了专项债、专项贷款资本金不足等问题,对于解决项目资本金来源缺口发挥了关键作用。 结合地方政府债务情况,未来政策性开发性金融工具作为权益类工具,有望成为常态化的宏观调控工具,以撬动更多民间资本参与,加快形成基础设施建设实物工作量,带动经济发展。为此,我们对政策性开发性金融工具的运作模式、资金投向、申报指引三方面进行分析梳理,以供参考。 重点内容及观点: 1、政策新金融工具主要有三种使用方式:分为股权投资、股东借款、专项债券资本金搭桥借款等。从目前公开的项目信息看,项目以股东借款形式较为常见,其次是股权投资,涉及专项债资本金搭桥借款的情况较少。 2、从三大政策性银行的投资情况来看,投资额度向经济大省倾斜是三者共性特点。投向领域方面,国开行更多投向传统基建类项目;农业发展银行重点支持市政和产业园区基础设施、交通基础设施、农业农村基础设施类项目,更加突出“三农”特色;口行发行时间较晚,整体投放体量占比最小,主要投向为交通、能源、水利、集成电路、产业园区及重大物流基础设施领域。 3、根据374例样本数据,从项目数量口径分析,交通、市政、产业园、水利项目是政策性开发性金融工具投向的重点领域。进一步从项目投放金额看,交通、水利项目是重中之重。 4、从已落地的项目资金投向区域来看,政策性开发性金融工具资金投放涉及31个省份,但投放地区分布并不均衡,比较而言,经济大省是政策性开发性金融工具投放的重点,其次是项目储备较多的省份。 5、项目申报要求有六方面内容,包括:项目规划要求、项目前期工作要求、项目性质要求、项目资本金要求、项目规模要求、项目建设内容禁止事项。 6、项目申报流程包含三个环节,具体为:地方政府筛选储备项目、国家发改委审核项目并进行推送、政策性银行进行审核并发放贷款。 一、运作模式 2022年7月下旬以来,国开行、农发行和进出口行分别设立国开基础设施基金有限公司、农发基础设施基金有限公司和进银基础设施基金有限公司,用于投放政策性金融工具。政策新金融工具主要有三种使用方式:分为股权投资、股东借款、专项债券资本金搭桥借款等。从目前公开的项目信息看,项目以股东借款形式较为常见,其次是股权投资,涉及专项债资本金搭桥借款的情况较少。 (一)股东借款 股东借款是指基金委托政策性开发性银行以贷款形式向目标公司股东提供资金,贷款资金作为项目资本金投入到指定项目。在股东借款模式中,基础设施投资基金公司、政策性银行、项目公司股东三方签订股东借款合同,基金公司委托银行对项目公司发放贷款,项目公司股东再以贷款资金对项目进行增资。退出机制来看,股东借款根据借款人和项目实际情况,原则上采取分期还款方式退出。借款主体按照协议约定分期还款。 (二)股权投资 股权投资模式是指基础设施基金公司直接入股项目实施主体,但不参与具体经营。2022年7月,河南省发展改革委公布信息称,国开行基础设施基金3.4亿元资金近日已投放安阳机场公司,主要用于安阳豫东北机场建设,这是全国成功投放的首批股权投资类基础设施基金。安阳市交通机场发展投资有限责任公司于2022年9月21日吸收国开基础设施基金有限公司为新股东,并将公司注册资本由6.71亿元增加至10.11亿元,新增注册资本3.4亿。股权变更后,河南航投航空基础产业发展有限公司持股从51%降至34%,安阳投资集团有限公司持股比例从49%降至33%,国开基础设施基金有限公司持股34%。根据企业预警通数据披露,国开基础设施基金有限公司对外投资62家公司,其中60家公司已公布出资比例,合计出资146.34亿元;农发基础设施基金有限公司对外投资109家公司,其中104家公司已公布出资比例,合计出资135.362772亿元;进银基础设施基金有限公司尚未公开披露有对外股权投资。 退出机制上,股权投资原则上应按市场化原则,结合项目实际情况,采用将持有股权分期或一次性转让给控股股东或有实力受让方的方式实现退出。股权投资项目应事先约定退出条件、期限和退出安排,优先参与有股东回购安排的项目。对于收益性和成长性较好的项目,除股东回购外,也可采取股权转让、公开上市、资产证券化等方式退出。 (三)专项债资本金搭桥借款 专项债资本金搭桥借款则针对专项债券项目,即基金先作为项目资本金投入,等到专项债发行后进行资金置换,目前公开的项目信息较少。退出机制来看,专项债资本金搭桥按照专项债发债安排,专项债资本金到位后,由专项债偿还退出。可采取一次性或分年偿还方式。 二、资金投向 政策性开发性金融工具重点投向三类项目:一是中央财经委员会第十一次会议明确的五大基础设施重点领域,分别为交通水利能源等网络型基础设施、信息科技物流等产业升级基础设施、地下管廊等城市基础设施、高标准农田等农业农村基础设施、国家安全基础设施。二是重大科技创新等领域。三是其他可由地方政府专项债券投资的项目。此外,第二批还新增包括老旧小区改造、省级高速公路、制造业企业及职业院校等设备更新改造等方向。具体到实际投向,我们从三大政策行资金投向及落地项目资金投向两方面进行分析。 (一)三大政策行资金投向 截至目前,政策性开发性金融工具总计投放7399亿元,用于补充投资包括新型基础设施在内的重大项目资本金。从三大政策性银行的投资情况来看,根据定位不同,其投向领域各有侧重。 1、国家开发银行——国开基础设施投资基金 国开行更多投向传统基建类项目,且主要向经济大省倾斜。国开行官网数据显示,截至2022年9月末,国开基础设施投资基金投放资金3600亿元,支持项目超过800个,重点投向中央财经委员会第十一次会议明确的五大基础设施重点领域,重大科技创新、职业教育等领域,以及其他可由地方政府专项债券投资的项目。 2、中国农业发展银行——农发基础设施基金 农业发展银行重点支持市政和产业园区基础设施、交通基础设施、农业农村基础设施类项目,更加突出“三农”特色。据农业发展银行官网披露,截至2022年10月12日,农发基础设施基金两次增资、三批次集中投放,共投放2459亿元政策性金融工具资金,支持基础设施领域项目1677个,涉及项目总投资近3万亿元;目前已经在全国31个省份实现资金投放,排名靠前的是广东、江苏、山东、浙江、河南和四川等6个省份,总投放额度占比约为50%。分领域看,水利项目229个、金额370亿元,交通基础设施项目140个、金额521亿元,市政和产业园区基础设施项目888个、金额994亿元,职业教育项目82个、金额75亿元。 3、中国进出口银行——进银基础设施基金 相较国开行和农发行,进出口银行政策性开发性金融工具发行时间相对较晚,整体投放体量占比最小。据进出口银行官网披露,进银基础设施基金共投放500亿元资金,支持重大项目106个。分领域看,港口、铁路、公路等交通基础设施领域投放基金332亿元,占比66.4%;能源及水利基础设施领域投放基金62亿元,占比12.4%;集成电路领域投放基金53亿元,占比10.6%;产业园区及重大物流基础设施领域投放基金35亿元,占比7.0%。分地域看,向广东、江苏、山东、浙江、河南和四川投放基金252亿元,占比50.4%;向包括六个经济大省在内的重点省区市投放基金337亿元,占比67.4%。 (二)落地项目资金投向 根据地方政府及政策性银行地区分行的公开新闻及信息,笔者收集了2022年7月21日至今共374个政策性开发性金融工具项目(具体见文末附件,不完全统计)信息,涉及30个省、市、自治区,项目类型涵盖交通、能源、水利、市政、产业园、冷链物流、保障性安居工程、职业教育、应急设施等,下面我们将围绕上述样本进行分析。 1、从项目数量看,交通、市政、产业园、水利项目是投向重点。 374个项目中,交通类项目112个,占比29.95%,是政策性开发性金融工具投放的主要领域;市政类项目70个,占比18.72%,产业园项目65个,占比17.38%,水利项目46个,占比12.3%,以上四类项目共293个,占比78.34%,其余冷链物流、保障性安居工程、职业教育、应急设施、新基建等项目81个,占比21.66%。根据样本数据,从项目数量口径分析,交通、市政、产业园、水利项目是政策性开发性金融工具投向的重点领域。 2、从项目投放金额看,交通、水利项目是重中之重。 374个项目中,有290个项目公布了获贷额度,金额合计1744.1亿元,其中交通项目获贷额度为1214.2953亿元,占比69.6%;水利项目210.52亿元,占比12.1%;产业园项目109.6365亿元,占比6.3%;能源项目72.2429亿元,占比4.1%;市政项目62.7175亿元,占比3.6%;其余冷链物流、保障性安居工程、职业教育、应急设施、新基建等项目74.6878亿元,占比4.3%。根据样本数据,以项目投放金额口径分析,交通项目的基金投放额度最高,部分项目获贷额度超100亿,总体来看,交通项目呈现投资体量大、项目数量多的特点,相对而言获贷额度更高;其次为水利项目,单从数量看,水利项目并没有市政、产业园项目多,但其项目投资额度较大,因此投放额度仅次于交通项目。第三为产业园项目,数量较多,但项目体量较小,获基金投放额度相对较少;另外能源、市政类项目投放额度也占一定比例。 3、从区域看,经济大省是投向重点。 截止目前,除京、甘、藏、贵4省外,其余各省政府工作报告及政府官网均公布了政策性开发性金融工具在本省的投放项目数量、额度。27省份获取投放项目数及额度如下表所示: 从已落地的项目资金投向区域来看,政策性开发性金融工具资金投放涉及31个省份,但投放地区分布并不均衡。经济大省是政策性开发性金融工具投放的重点,其次是项目储备较多的省份。 具体来看,广东、浙江、山东、四川、江苏5个大省2022年共获得金融工具额度3417亿元,占全国总投放额度(7399亿元)的46%,其中,广东省所获额度最多,共获得1150亿元,其他4省所获额度均在470-650亿元左右。究其原因,一方面5个省份经济总量几乎占全国的半壁江山,经济体量大、基础较好、活跃度较高,省内基建项目收益水平也相对更高,经济大省能够更好地契合国家发改委的项目要求;另一方面,四川虽属内陆省份,经济体量不及东南沿海省份,但近些年成渝经济圈发展较为迅速,城市群和都市圈发展项目储备充足,每年都积极包装项目并对接纳入国家发改委项目库。 此外,安徽、云南两省份获得的额度均高于300亿,这两个省份虽不属于经济大省,但项目储备较多,由于项目储备的前期工作准备较为充分,后续申报更能有的放矢。 其余省份方面,湘、渝、赣、新、桂、甘、鄂、闽八省份所获额度在200亿-300亿之间,豫、陕、辽、冀、晋五省份在100亿-200亿之间,黑、吉、津、蒙、青五省份低于100亿,另上海、海南仅公布项目数量,未公布投放额度,单从项目数量上判断,估计投放额度较难突破100亿。 三、政策性开发性金融工具项目申报指引 各地对政策性开发性金融工具项目申报要求及流程有所不同,根据公开信息渠道查询,部分地方政府的流程主要有: (一)申报要求 1、项目规划要求 项目应符合规划要求,属于“十四五”规划102项重大工程、国务院以及国务院有关部门批复的重点专项规划和区域规划,地方重点规划,以及有关实施方案等范围。 2、项目前期工作要求 新开工项目应前期工作充分、条件成熟,必须已审批可行性研究报告,或已办理核准、备案手续(已有正式文号);其他土地预审(土地证)、建设用地(用海)规划许可、建设工程规划许可、环评批复、施工许可等手续已经完成或者正在办理中。 3、项目性质要求 项目应为可以产生一定收益的、符合标准的准公益性项目或经营性项目,既要有较强的社会效益,也要有一定的经济可行性,确保项目今后能有偿还能力,不能形成政府隐性债务。 4、项目资本金要求 项目累计安排的基金占项目资本金比例按50%控制。项目资本金比例按照《国务院关于加强固定资产投资项目资本金管理的通知》(国发【2019】26号)规定计算。扣除各类中央财政性资金、用于项目资本金的地方政府专项债券和基金后,地方和项目单位资本金出资比例不得低于项目总投资的5%。安排各类中央财政性资金、用于项目资本金的地方政府专项债券和基金后,项目资本金比例不能高于正常情况下同类项目的银行放贷要求。 5、项目规模要求 项目应为单体项目,优先考虑整装的大项目。部分领域有明确的规模要求,如:供排水项目投资需1亿以上;职业教育、保障性安居工程、国家级共性技术平台等创新基础设施项目总投资需2亿元以上,5G、宽带、数据中心、云计算、人工智能等信息基础设施项目总投资需4亿元以上,城市地下综合管廊、省级及以上产业园区基础设施项目总投资需5亿元以上等。 6、项目建设内容禁止事项 项目不得包含土地收储和房地产开发等内容,不得违规建设楼堂馆所,不得为“两高一低”(即高耗能、高排放、低水平)项目,申请的资金不能用于弥补地方财政收支缺口。此外,政策性开发性金融工具的投向领域包括“其他可由地方政府专项债券投资的项目”,因此专项债投资负面清单同样适用于政策性开发性金融工具,具体包括:城建领域除供水项目外,其他项目发行地方政府专项债券不能用作资本金。产业园区配套基础设施项目需要填报项目所在园区的批复文件以及文号,非市级、省级及以上园区的项目无效,不支持纯厂房或厂区建设、纯道路或路网建设项目。保障性安居工程只支持城镇老旧小区改造项目,不支持棚改、保租房项目,老旧小区改造不允许包含拆除新建住宅的内容。 (二)申报流程 1、地方政府筛选储备项目 省级发改委牵头筛选储备项目,各分领域由省发改委各专业处会同主管部门进行审核和推行,提出具体工作要求,对符合条件的项目按正式报送程序通过国家重大建设项目库申报项目。 对申报人来说,项目申报前需与当地相关的政策性银行提前对接沟通,项目务必明确由三家银行其中的一家银行投放基金。并按发改具体通知要求,登录“国家重大建设项目库”进行申报,在申报过程中,须如实填报项目基本信息、资本金需求和缺口、项目收益率和前期工作情况等。 2、国家发改委审核项目并进行推送 项目推送至国家发改委后,国家发改委组织对项目进行审核,对符合条件的项目反馈至中国人民银行,由中国人民银行推送至三家政策性银行,银行自主审贷放贷。 3、政策性银行进行审核并发放贷款 政策性银行对推送项目进行审核,按照市场化原则筛选项目并自主选择投资,对符合条件的项目尽快发放贷款,同时项目单位配合银行做好贷款申请和放款工作。 附件:政策性开发性金融工具落地项目374个(不完全统计) 本文版权归原作者所有,部分图片来自网络。若有侵权,请与本号后台联系,我们将及时更正、删除。 |
| 上一篇: 地产丨一季度楼市走稳:住宅销售额开始步入上涨区间 下一篇: 央行定调下阶段货币政策,保持信贷合理增长 |

4008790508

xibujintou@163.com

陕西省西安市曲江新区佳和中心13层
西部金投
业务咨询